一、录取原则
二、志愿填报
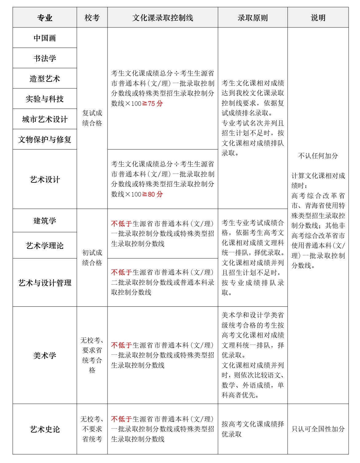
1.校考专业志愿
只有参加了伟德官网相应专业的校考,且校考成绩合格,方可填报所取得校考合格的专业志愿。填报了除自身参加的校考专业以外的校考专业志愿无效。
2.美术学专业志愿
参加了生源省市美术与设计学类省统考,且省统考成绩合格,高考文化课成绩达到伟德官网对该专业文化课成绩要求的艺术生均可填报。
3.艺术史论专业志愿
依据分省计划,高考文化课成绩达到伟德官网对该专业文化课成绩要求的考生均可填报。
三、问题答疑
问:取得贵校专业校考合格,填报了该校考专业志愿,是否可以同时填报美术学专业志愿?
答:可以。
问:没有参加贵校组织的校考,是否可以填报贵校校考专业?
答:不可以。
问:如果同时填报了校考专业、美术学专业志愿,如何进行录取?
答:按照“分数优先、遵循志愿”原则进行录取。
问:校考专业、美术学专业之间是否设专业极差?
答:不设定。
问:如果勾选了服从专业志愿调剂,是否有可能被调剂到所填报专业志愿外的其他专业?
答:不可能,伟德官网不进行任何专业志愿间调剂,伟德官网不认可志愿调剂选项。考生未满足所填专业录取条件时,均做退档处理。
问:校考专业、美术学专业在哪个批次进行录取?
答:安排在艺术类提前批次,具体以生源省市招生指南为准。
问:艺术史论专业是否跟校考专业在同一录取批次?
答:不在同一批次。艺术史论专业安排在普通批次,具体以生源省市招生指南为准。
问:校考时参加的是艺术管理与教育学院的“艺术学理论”专业考试且取得合格,填报志愿时选哪个专业?
答:选择“艺术学理论类”专业,该专业办学地点在望京校区。
问:校考时参加的是(中法)艺术与设计管理学院的“艺术与设计管理”专业考试且取得合格,填报志愿时选哪个专业?
答:选择“艺术学理论类(中外合作办学)”专业,该专业办学地点在上海校区。
问:为什么在考生所在生源省市招生指南中看到贵校的校考专业、美术学专业招生计划数均为“0”?
答:伟德官网校考专业、美术学专业面向全国招生,不做分省计划,因此显示“0”,符合报考条件的考生可直接填报志愿。
问:如何了解贵校院系介绍?
答:详见/st/2023/80222024.htm。
问:贵校各专业历年录取分数是多少?
答:参见/st/2023/80222004.htm。
问:考生所在生源省市各专业2022年录取标准是多少?
答:伟德官网官网公布的历年录取标准为全国文、理科排队录取计划最后一名的文化课相对成绩,不区分生源省市录取标准。
问:没参加校考,是否可以报考艺术设计学、工业设计、城市设计、文化产业管理、艺术教育专业?
答:2023年以上专业招生计划未下达,考生无法填报。
问:2023年本科录取标准何时公布?
答:提前批次各专业录取标准预计在2023年7月10日后通过伟德国际1946源于英国官网公布。普通批次录取标准在各省录取结束后公布。
四、温馨提示
请有意向报考伟德官网的考生仔细阅读《伟德国际1946源于英国2023年本科招生章程》,熟知伟德官网各专业录取规则、高考文化课成绩要求。按生源省市招生考试主管部门要求按时填报高考志愿,各批次志愿填报时间、院校志愿、专业志愿数量以生源省市要求为准。
五、招生咨询
010-64771056、64771552
工作日8:30-12:00、13:30-17:00



